快訊

    麻疹個案足跡曝!彰化搭高鐵、轉北捷 去過台大同人誌活動

    2024-12-25 17:45 / 作者 游騰傑
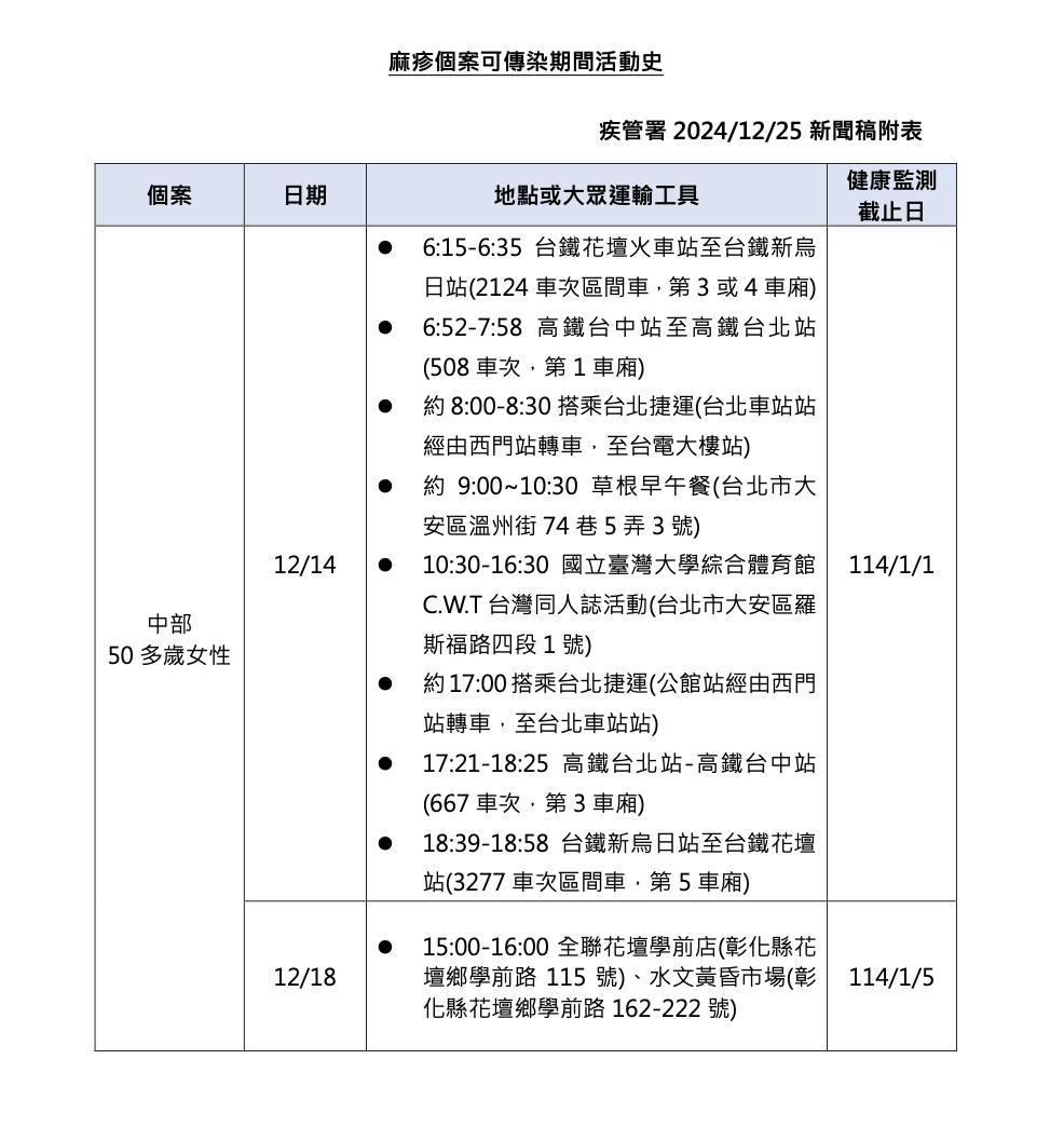
    疾病管制署今(25)日上午公布,其中1名50多歲就醫接觸者之陪病家屬,經持續疫調,發現個案可傳染期間有彰化縣及臺北市之公共場所活動史。疾管署提供
    疾病管制署今(25)日上午公布國內新增7例麻疹確定病例,其中1名50多歲就醫接觸者之陪病家屬,經持續疫調,發現個案可傳染期間有彰化縣及臺北市之公共場所活動史,且曾搭乘大眾交通運輸工具。本案接觸者最晚監測至2025年1月5日。
    麻疹個案可傳染期間活動史。疾管署提供

    疾管署公布相關足跡,並提醒曾於附表所列時段出入相關場所的民眾,自主健康管理18天,如有發燒、鼻炎、結膜炎、咳嗽、紅疹等疑似症狀,請儘速與衛生單位聯繫並告知接觸史,由衛生單位協助安排就醫。自主健康管理期間應避免出入公共場所,並佩戴口罩,以降低病毒傳播風險。

    疾管署提醒,民眾出入醫院或人潮密集之公共場所等,應戴口罩以降低病毒傳播的風險。此外,應避免帶未滿1歲或未接種MMR疫苗的幼兒至麻疹流行地區;一般民眾(特別是1981年後出生的成人)如計劃前往流行地區,出國前2至4週可先就醫諮詢評估是否需自費接種MMR疫苗。民眾如有發燒、鼻炎、結膜炎、咳嗽、紅疹等症狀,應戴上口罩儘速就醫,並告知旅遊及接觸史,相關資訊可至疾管署全球資訊網(https://www.cdc.gov.tw),或撥打免付費防疫專線1922(0800-001922)洽詢。
    游騰傑 收藏文章

    本網站使用Cookie以便為您提供更優質的使用體驗,若您點擊下方“同意”或繼續瀏覽本網站,即表示您同意我們的Cookie政策,欲瞭解更多資訊請見